“保密大讲堂”带您一起学习《中华人民共和国数据安全法》
发表时间:2022-09-01
来源:宁夏保密微信公众号
阅读量:
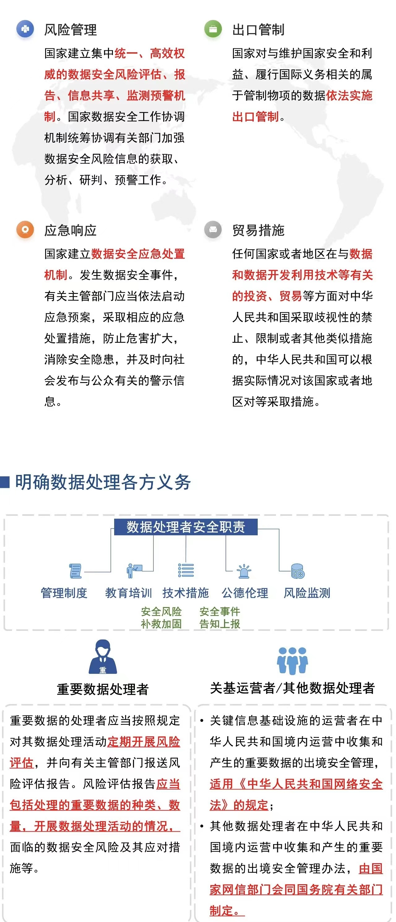
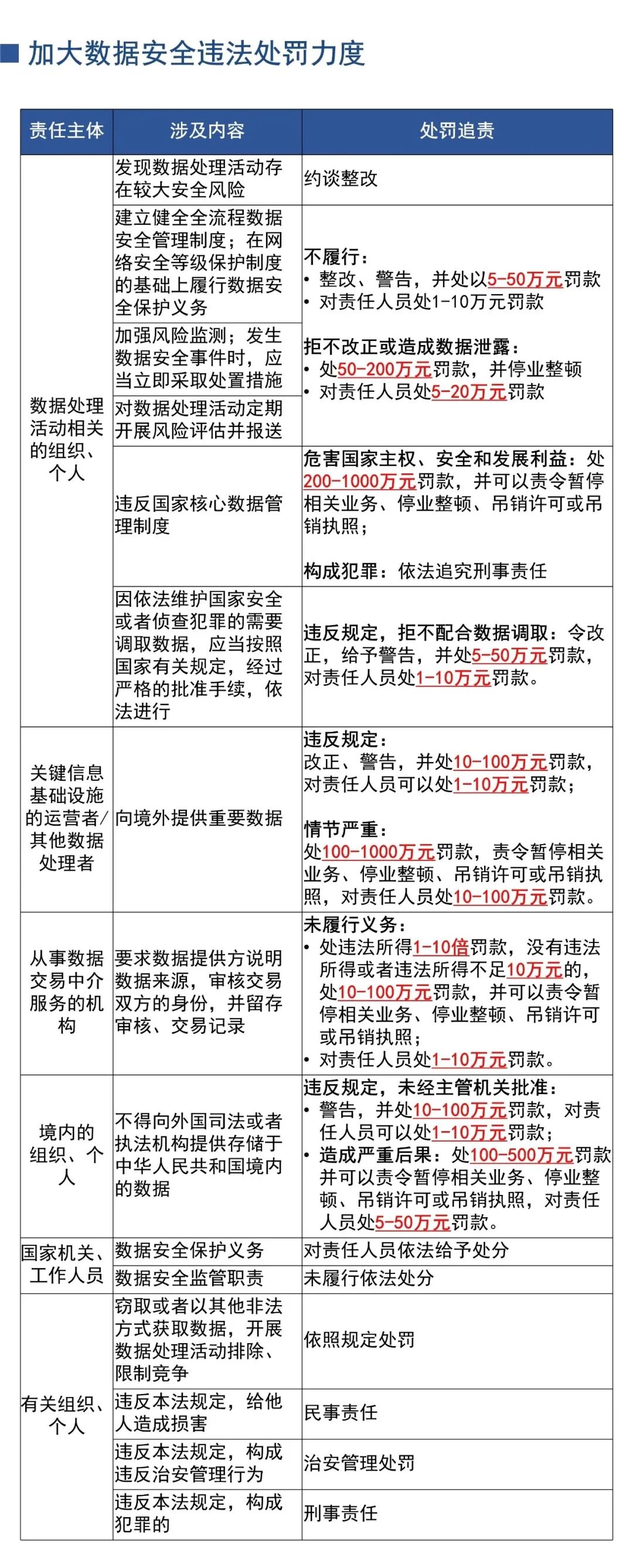
《中华人民共和国数据安全法》于2021年9月1日起实施,这部法律的出台填补了我国数据安全保护立法的空白,实现了数据安全监管的有法可依,在维护国家安全、保护公民权益、促进数字经济发展等方面具有重大意义。近日,自治区党委保密办“保密大讲堂”聚焦《数据安全法》,从立法背景、立法意义、整体框架、适用范围和法律责任等方面进行了研习。下面,我们跟随综合处马鑫同志的讲述,一起来学习了解这部法律。






宁公网安备 64010402000805号