宁夏回族自治区备案托育机构信息公开
发表时间:2025-08-18
来源:人口监测与家庭发展处
阅读量:
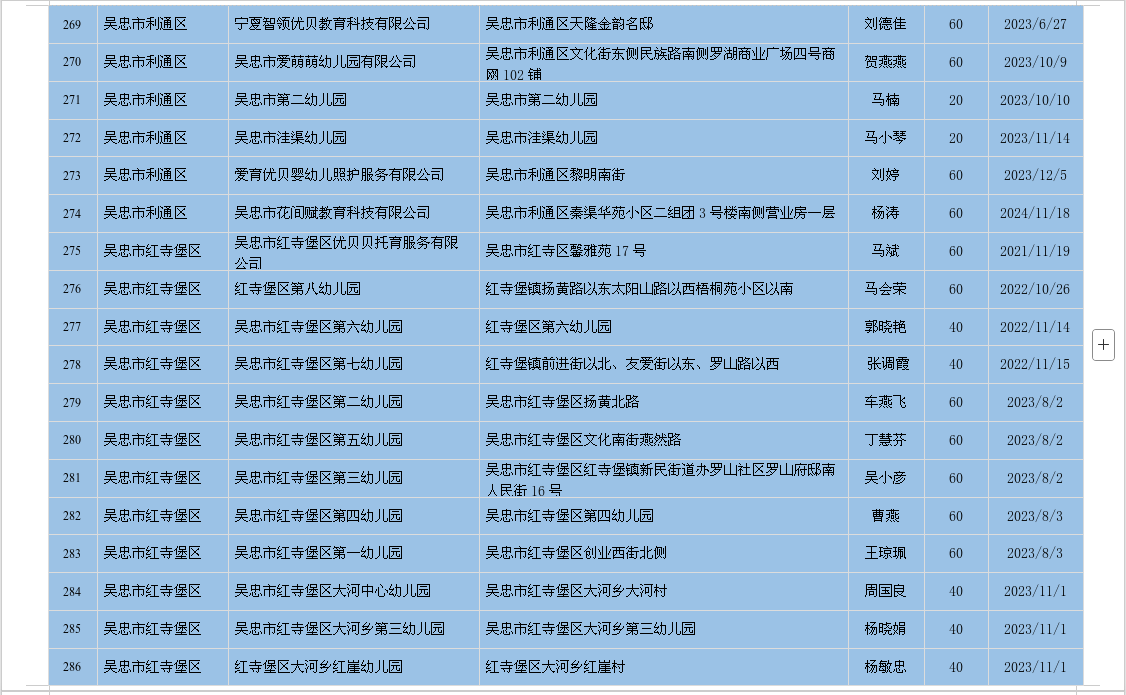
为加强托育机构管理,根据《自治区健康宁夏建设领导小组关于促进3岁以下婴幼儿照护服务发展的实施意见》(宁健组发〔2020〕3号)、《关于印发宁夏回族自治区托育机构登记和备案实施细则(试行)的通知》(宁卫规发〔2022〕2号)要求,宁夏回族自治区实行3岁以下婴幼儿托育机构备案管理制度,现将机构名单及主要信息面向社会公开。
截至2025年8月17日,全区已有413家符合相关条件的托育机构完成备案。

























宁公网安备 64010402000805号