托育机构信息公开

宁夏回族自治区备案托育机构信息公开

来源:人口监测与家庭发展处 2026.02.14

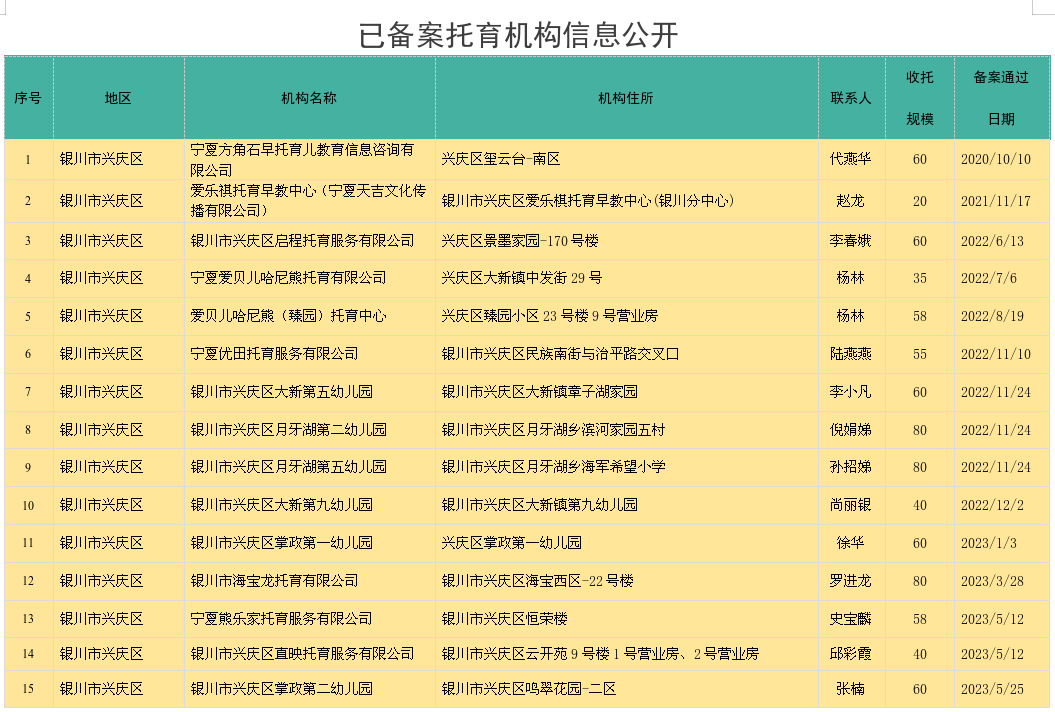
为加强托育机构管理,根据《自治区健康宁夏建设领导小组关于促进3岁以下婴幼儿照护服务发展的实施意见》(宁健组发〔20203号)、关于印发宁夏回族自治区托育机构登记和备案实施细则(试行)的通知》(宁卫规发〔20222)要求,宁夏回族自治区实行3岁以下婴幼儿托育机构备案管理制度,现将机构名单及主要信息面向社会公开。

截至2026118日,全区已有634家符合相关条件的托育机构完成备案。



附件下载: