各市、县(区)卫生健康委(局),宁东管委会社会事务局,自治区爱卫会各成员单位,区直有关单位:
为深入贯彻习近平总书记关于健康中国建设的重要论述精神,认真落实党中央、国务院决策部署和自治区党委、政府工作要求,进一步加快推进健康宁夏建设,2019年,自治区人民政府印发《关于健康宁夏行动的实施意见》,启动实施健康宁夏行动16个专项行动,按照《全国爱卫会关于将健康体重管理行动等三个行动纳入健康中国行动的通知》(全爱卫发〔2025〕2号),结合推进健康宁夏建设工作实际,决定将健康乡村建设行动纳入健康宁夏行动,请认真贯彻落实。
宁夏回族自治区爱国卫生运动委员会
2025年12月22日
(此件公开发布)
健康乡村建设行动
健康乡村建设是全面提升农村居民健康水平的关键举措,也是推进健康宁夏行动在农村落地实施的重要内容。当前,农村地区卫生服务体系的供给能力与农民群众日益增长的健康需求之间仍存在一定差距,农村居民健康素养整体水平有待提高,健康生产生活环境仍需持续改善,普及健康生活方式的任务依然繁重,城乡居民健康水平的差距依然明显,亟需采取有力措施加以解决。
行动目标:
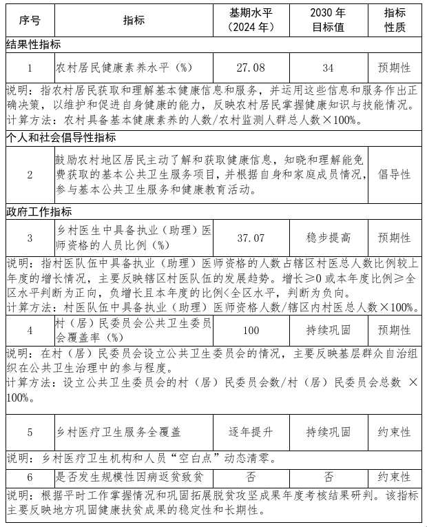
到2030年,全区城乡居民健康素养与健康水平差距显著缩小,农村居民健康素养水平提高至34%,逐步养成文明健康、绿色环保的生活方式,注重合理膳食、规律作息与个人卫生,积极参与有益身心健康的文体活动。乡村医疗卫生服务体系持续完善,乡村医生中执业(助理)医师占比稳步提高,基层医疗服务能力不断增强。重大疾病防控体系进一步健全,通过健康宣教、早期筛查、疫苗接种和环境卫生改善等综合措施,有效降低心脑血管疾病、癌症、慢性呼吸系统疾病等重点慢性病与重大传染病的发生风险。农村人居环境持续改善,基本建成健康宜居的乡村生活环境。
——个人和家庭:
1.倡导居民积极获取健康知识与技能。鼓励通过权威渠道了解国家基本公共卫生服务项目及相关医疗保障政策,熟悉基本医疗保险、大病保险与医疗救助等内容。积极参与由医疗机构、社会组织举办的健康讲座、咨询及科普竞赛,主动参加心肺复苏、创伤救护等急救技能培训,切实提升自身应急救护能力。配合家庭医生掌握脉搏、体重、体温、血压等基本健康指标的规范测量方法,学会开展自我健康监测,科学管理家庭常备药品,能够正确阅读药品说明书,了解抗微生物药物滥用的危害。加强农药安全使用意识,做到规范存放、科学施用,并做好个人防护。
2.倡导居民养成健康生活方式与科学就医行为。自觉做到合理膳食、规律作息、心态平衡,注重个人与饮食卫生,保持勤洗手、勤沐浴、早晚刷牙、饭后漱口等良好习惯。自觉戒烟限酒,保持充足睡眠与适度运动,重视心理健康维护。坚持预防为主,主动参与定期健康体检、慢性病管理和传染病防控,维持免疫规划疫苗高水平接种率。积极主动签约家庭医生服务,享受安全、连续、便捷的健康管理与基本医疗卫生服务。引导居民基层首诊,优先利用基层卫生资源,并遵循医嘱有序转诊,接受规范诊疗。
3.积极参与人居环境改善,共建健康宜居家庭。引导居民主动投身家庭与社区环境卫生治理,共同营造清洁、优美、健康的生活环境。严格落实垃圾分类与定点投放,全面普及和规范建设卫生厕所,主动开展适老化家庭环境改造。鼓励使用太阳能、风能、地热能、生物质能等清洁能源产业。文明饲养禽畜宠物等,人居环境改善和生活习惯养成“双同步”,推动乡村建设由表及里、扩面提质。
——社会:
1.推进基层健康治理。充分发挥村(居)民委员会及其公共卫生委员会、计划生育协会等组织的基层纽带作用,加强家庭健康指导员队伍的规范化建设。健全村(居)委会与基层医疗卫生机构之间的信息共享与协同机制。进一步强化基层医疗卫生机构公共卫生服务职能,设立独立的公共卫生科或配备专(兼)职人员,确保基层公共卫生工作职责清晰、落实到位。强化卫生健康政策与知识科普,支持社会组织、志愿者等力量参与健康乡村建设,结合线上平台、主题日活动及讲座等多种形式普及健康知识。组织村民共同参与人居环境整治、爱国卫生运动、传染病预防等工作。制定乡村健康公约和健康守则等行为规范,开展讲卫生、树新风、除陋习活动。建设健康乡村环境,加强乡村基础设施和生态环境建设,将文明健康、绿色环保等理念和要求纳入村规民约,推进健康行为集体实践。
2.推动健康文化传播。推进健康家庭建设,开展健康家庭知识普及,广泛开展健康知识进万家活动,充分利用各类媒体平台,加强健康家庭科普宣传。开展老年人认知障碍预防和早期干预知识普及。深入开展爱国卫生运动,倡导文明健康绿色环保生活方式。传播“三减三健”、传染病预防等科学知识,引导家庭成员培养自主自律的生活方式,保护未成年人视力,积极参与全民健身运动。引导家庭成员养成垃圾主动分类的习惯。培育传承优良家风,深化家庭家教家风建设,倡导社会主义核心价值观。构建新型婚育文化,推进移风易俗。传承中医药文化,开展以“传播中医药健康文化,提升民众健康素养”为主题的中医药文化宣传活动,提升群众中医药健康文化素养。
3.鼓励丰富志愿服务。引导和支持志愿服务组织及其他社会力量以多种形式参与健康乡村建设。设立健康科普与自助检测服务点,为群众获取健康知识与开展健康监测提供便利。深入开展农村全民健身志愿服务,积极举办乡村体育赛事,重点推动篮球、排球、足球及乒乓球、太极拳、八段锦等项目的普及,实施群众冬季运动推广计划,扶持发展民族、民俗、民间传统体育。广泛开展各类健康主题公益项目。
——政府:
1.推动健康乡村建设。按照国家相关要求,有序推进健康乡村建设。落实国家《健康乡村建设成效监测实施方案(试行)》,从体系建设、能力建设、卫生人力资源、基层设施建设、重点人群服务、中医药服务、健康保障、健康环境、健康行为、居民健康水平、健康帮扶等内容开展健康乡村建设成效监测,及时调整和优化建设策略措施。精准引导和指导多层次、多类型、多领域的社会组织,使其有序参与并深度融入健康乡村建设。(自治区卫生健康委牵头,自治区爱卫办、发展改革委、生态环境厅、农业农村厅、文化和旅游厅、市场监管厅、体育局按职责分工负责)
2.推进县域内医疗卫生资源均衡布局。全面推进县域医共体建设,加快建设紧密型县域医共体,推进以城带乡、以乡带村和县乡一体、乡村一体,力争到2030年,实现县域医疗卫生共同体内人财物统一管理、权责清晰、运行高效、分工协作、服务连续、信息共享。加快建设分级诊疗体系,全面形成全区“大病重病在本区就能解决,一般病在市县解决,头疼脑热在乡镇、村里解决”的群众看病就医新格局。优化“组团式”帮扶、“千名医师下基层”机制。深入推进“优质服务基层行”活动,持续提升基层防病治病和健康管理能力。2030年,40%的乡(镇)卫生院、社区卫生服务中心达到国家服务能力推荐标准,100%的基层医疗卫生机构达到国家服务能力标准。实施基层人才在职学历提升行动、农村订单定向免费医学生招生培养项目、大学生乡村医生专项计划。实施重点人群家庭医生签约服务提质行动、家庭医生“签约有感”行动,加强残疾发生监测和康复救助,提高签约服务残疾人质量。推开为80岁以上签约老年人开展居家药学、护理和长期处方等服务。(自治区卫生健康委牵头,自治区医保局、残联按职责分工负责)
3.做强公共卫生服务。持续推进农村地区基本公共卫生服务均等化,不断提升服务可及性与覆盖面。广泛开展群众性健康教育,深入宣传普及《中国公民健康素养——基本知识与技能》,并针对青少年、妇女、老年人等重点人群,组织实施精准化、差异化的健康干预与科普活动,全面提升居民健康素养水平。设置公益性健康节目和栏目,在时段、时长上给予倾斜保障。加强对农村地区老年人、妇女、儿童等重点人群的健康关注和照护,充分利用卫生宣传日、群众婚前健康检查、孕前优生健康检查等时机,广泛开展出生缺陷防治、传染病预防知识宣传和健康教育。为65岁以上农村老年人开展免费健康体检和结核病筛查。开展出生缺陷及新生儿遗传代谢病、听力和耳聋基因、先天性心脏病、适龄妇女宫颈癌和乳腺癌等重点疾病筛查行动。实施脱贫地区儿童营养改善项目,儿童营养包发放率达到90%以上。在22个县(市、区)及宁东地区开展近视抽样调查,开展监测的同时进行近视防控工作技术指导及健康教育宣传。(自治区卫生健康委牵头,自治区教育厅、疾控局、财政厅按职责分工负责)
4.构建健康支持性环境。立足农民,实事求是确定村庄清洁目标任务,广泛动员群众清洁打扫庭院内外、房前屋后、道路塘沟、清洁背街暗巷、死角盲区等,推动川区实现“道路硬化、路灯亮化、河道净化、村庄绿化、庭院美化”的乡村风貌新升级,推动山区实现“室内明净、院落整洁、组道平坦、三线规整、四旁植绿、村庄秀美”的居住环境新境界。推进农村厕所粪污资源化利用,科学选择改厕模式,优先推动有条件的农村用户卫生厕所进院入房。深入开展爱国卫生运动,开展病媒生物日常监测和防制。组织开展蚊媒消杀工作,有效防控乙型脑炎、流行性出血热等病媒生物性疾病的传播流行。持续开设“全民健康生活方式日”“新健康专家谈”等专题专栏,发挥全媒体融合传播优势,加大宣传报道力度。支持群团组织开展健康乡村建设相关项目。(自治区爱卫办、卫生健康委、生态环境厅、住房城乡建设厅、水利厅、农业农村厅、文化和旅游厅、体育局、自治区疾控局、红十字会按职责分工负责)
5.强化常态化健康帮扶。以防止返贫致贫对象为重点,定期摸排,动态监测,发挥基层医疗卫生机构服务群众的优势,持续做好防止因病返贫致贫监测工作。强化基本医保、大病保险、医疗救助综合保障,关注残疾人健康帮扶,对医疗负担较重的患者进行主动识别、及时预警,提前介入、重点帮扶、跟踪监测,优化提升帮扶效果。完善社会力量参与帮扶的引导机制,推动商业健康保险与医疗互助规范发展,引导慈善资源依法有序投入,坚决筑牢不发生规模性因病返贫致贫的防线。(自治区卫生健康委牵头,自治区民政厅、农业农村厅、医保局、金融监管局、红十字会按职责分工负责)
主要指标

